퀘벡 법
"오늘의AI위키"의 AI를 통해 더욱 풍부하고 폭넓은 지식 경험을 누리세요.
1. 개요
퀘벡 법은 1774년 영국 의회에서 제정된 법으로, 7년 전쟁 이후 영국이 획득한 퀘벡 지역의 통치 방식을 규정했다. 이 법은 프랑스계 가톨릭 주민의 종교, 법률, 관습을 존중하며, 퀘벡의 영토를 확장하고 가톨릭 신앙의 자유를 보장하는 내용을 담고 있다. 퀘벡 법은 퀘벡 지역의 프랑스계 주민들의 충성을 확보하는 데 기여했지만, 13개 식민지에서는 가톨릭 우대와 영토 침해를 이유로 "참을 수 없는 법"으로 여겨져 미국 독립 혁명의 원인 중 하나가 되었다.
더 읽어볼만한 페이지
- 1774년 13개 식민지 - 참을 수 없는 법
1774년 영국 의회가 보스턴 차 사건에 대한 대응으로 제정한 참을 수 없는 법은 식민지 자치권 제한과 영국 정부 권한 강화를 목적으로 보스턴 항구 폐쇄, 매사추세츠 정부 통제, 재판 장소 변경, 군대 주둔, 퀘벡 영토 확장 등을 포함하며 식민지 주민들의 반발을 야기하여 미국 독립 전쟁의 주요 원인이 되었다. - 1774년 13개 식민지 - 병영법
병영법은 영국군을 식민지 병영과 공공 주택에 수용하도록 규정한 법률로, 1765년과 1774년에 제정되었으며, 식민지 의회의 반발과 미국 독립 선언의 불만 사항으로 이어져 미국 헌법 수정 제3조에 영향을 미쳤다.
2. 배경
7년 전쟁에서 승리한 그레이트브리튼 왕국(현재의 영국)은 프랑스 왕국과 파리 조약을 체결하여 북아메리카의 광대한 영토를 획득했다. 영국은 프랑스 식민지였던 퀘벡 지역을 통치하기 위해 새로운 법률이 필요했다. 당시 퀘벡 지역은 프랑스계 가톨릭 주민이 대다수였으며, 이들의 종교와 관습을 존중해야 했다. 한편, 13개 식민지에서는 종교적, 정치적 불만이 고조되고 있었으며, 이는 미국 독립 혁명으로 이어졌다.
1763년 왕립 선언에 따라, 파리 조약 조건에 따라 떠나지 않은 캐나다인들은 영국 시민이 되었다. 그러나 이들이 공직을 수행하려면 가톨릭 신앙을 거부하는 서약을 해야 했기에, 대다수의 가톨릭 신자인 캐나다인들은 지방 정부에 참여할 수 없었다.
남쪽 식민지에서 미국 독립 전쟁으로 번져가는 불안이 커지면서, 영국은 캐나다인들이 반란을 지지할 수도 있다는 우려를 했다. 당시 캐나다인들은 퀘벡 주 정착민의 대다수(99% 이상)를 차지했으며, 영국으로부터의 이민은 거의 없었다. 영국은 약 9만 명의 캐나다인들의 충성을 확보하기 위해, 초대 총독 제임스 머레이와 이후 총독 가이 칼턴은 변화의 필요성을 강조했다.
이러한 상황에서 캐나다인 신민과 새로 도착한 영국 신민의 상충되는 요구를 조정해야 했고, 결국 1774년 퀘벡 법 제정으로 이어졌다.[5][6]
2. 1. 7년 전쟁과 파리 조약
7년 전쟁에서 승리한 그레이트브리튼 왕국(현재의 영국)은 프랑스 왕국과 파리 조약을 체결했다. 이 조약에 따라 프랑스는 북아메리카 미시시피강 동쪽의 광대한 영토인 뉴프랑스 대신, 설탕 생산의 중요한 거점인 과들루프와 마르티니크를 유지하기로 했다. 당시 뉴프랑스에서 대량으로 생산된 것은 비버 모피뿐이었기 때문에 중요한 지역으로 간주되지 않았다. 세인트로렌스강 연안의 영토는 프랑스에서 ‘캐나다’라는 이름으로 불렸으나, 영국에 의해 그 지역의 중심 도시 이름과 같은 ‘퀘벡’으로 개칭되었다.[5][6]캐나다인은 영국 국민이 되었지만, 공공 기관에 들어가려면 가톨릭 신앙을 거부하고 가톨릭 신앙을 하지 않겠다는 서약을 해야만 시험을 볼 수 있었다.
식민지 남부 가톨릭교도들의 불만이 폭발하여 미국 독립 혁명을 초래했기 때문에, 영국은 프랑스계 캐나다인도 반란을 일으키지 않을까 우려했다. 프랑스계 캐나다인은 퀘벡 식민지 인구의 대다수(99% 이상)를 차지했으며, 영국인 이민은 성공적이지 못했다. 약 7만 명의 프랑스계 캐나다인의 충성을 확보하기 위해 당시 주지사였던 제임스 머레이와 이후 지사가 된 가이 칼턴은 행동의 필요성을 강조했다. 그동안의 여러 모순점이 결국 이 퀘벡 법으로 귀결되었다.
2. 2. 퀘벡 지역의 상황
7년 전쟁에서 승리한 그레이트브리튼 왕국(현재의 영국)은 프랑스 왕국과 파리 조약을 체결했다. 프랑스는 누벨 프랑스로 알려진 북아메리카 미시시피강 동부의 광대한 영토 대신, 설탕 생산 거점인 과달루페와 마르티니크를 유지하기로 했다. 당시 뉴 프랑스에서 대량으로 생산된 것은 비버 모피뿐이어서 가치가 낮게 평가되었기 때문이다. 세인트로렌스강 유역의 영토는 프랑스에서 "캐나다"로 불렸으나, 영국에 의해 그 지역 중심 도시 이름과 같은 "퀘벡"으로 개칭되었다.[5][6]퀘벡 주민 대다수(99% 이상)는 프랑스계 가톨릭 신자였고, 성공회 신자가 아니었기에 영국 정부에 대한 충성심이 약했다. 퀘벡 주민이 공직에 진출하려면 가톨릭 신앙을 부정한다는 서약을 해야 했기 때문에, 많은 이들이 공직에 참여할 수 없었다.[5][6]
영국은 남쪽 식민지에서 가톨릭교도들의 불만이 커져 미국 독립 혁명이 일어난 것처럼, 프랑스계 캐나다인들도 반란을 일으킬까 우려했다. 이에 퀘벡 주민들의 충성을 확보하고 반란을 예방하기 위해 새로운 통치 방식이 필요하다고 판단했다. 초대 총독 제임스 머레이와 후임 총독 가이 칼턴은 이러한 변화의 필요성을 강조했다.[5][6]
2. 3. 13개 식민지의 불만 고조
퀘벡 법은 영국에 대한 캐나다인의 충성을 확보하는 데 큰 역할을 했지만, 예상치 못한 결과를 낳았다. 그것은 13개 식민지의 주민들에게 "참을 수 없는 법" 중 하나로 여겨져 미국 독립 혁명을 야기한 요인이 되었다는 것이다.13개 식민지의 정착민들은 퀘벡 법 조항에 영향을 받았다. 오하이오 거주자들이 자유롭게 가톨릭을 믿을 수 있게 된 것이 그중 하나였다. 버지니아 등지에서 온 이주민들은 이미 그 영향권 안에 있었다. 토지 개발 회사들은 원주민을 몰아내고 토지를 이용하기 위해 이미 조직된 상태였다. 조지 워싱턴, 대니얼 분과 같은 미국 독립 혁명의 지도자들은 1763년 선언 등의 조약에서 인정된 원주민들과 함께 영국의 조약, 법률 등에 얽매이지 않는 정부를 수립함으로써 이익을 얻은 토지 투기꾼이었다. 13개 식민지 주민들은 가톨릭 신앙을 장려하고 자유와 권리를 주는 조항이 있는 퀘벡 법을 비난했다. 특히 뉴욕, 펜실베이니아, 버지니아 식민지 정부는 오하이오 강 지역이 퀘벡에 귀속되고, 자신들에게는 어떠한 권한도 인정되지 않는다는 조항에 분노했다.
3. 퀘벡법의 주요 내용
퀘벡법은 1774년 영국 의회에서 제정되어 퀘벡 지역의 통치 방식을 규정했다. 이 법은 프랑스계 가톨릭 주민의 종교, 법률, 관습을 존중하는 내용을 담고 있다. 주요 내용은 다음과 같다.
- 영토 확장: 퀘벡 주의 경계는 이 법에 의해 정의되었다. 왕립 선언으로 정의된 영토 외에도 현재의 온타리오, 일리노이, 인디애나, 미시간, 오하이오, 위스콘신 남부와 미네소타 일부를 포함하도록 국경이 확장되어 퀘벡 주의 규모가 세 배로 늘어났다.
- 종교의 자유 보장: 공직자들이 로마 가톨릭 신앙을 실천하는 것을 허용하고, 수장령에 따른 맹세를 개신교 신앙에 대한 언급이 없는 조지 3세에게 하는 것으로 대체했다. 이를 통해 캐나다인들은 신앙을 포기하지 않고도 주 정부 업무에 참여할 수 있게 되었으며, 십일조 징수도 재개되었다.
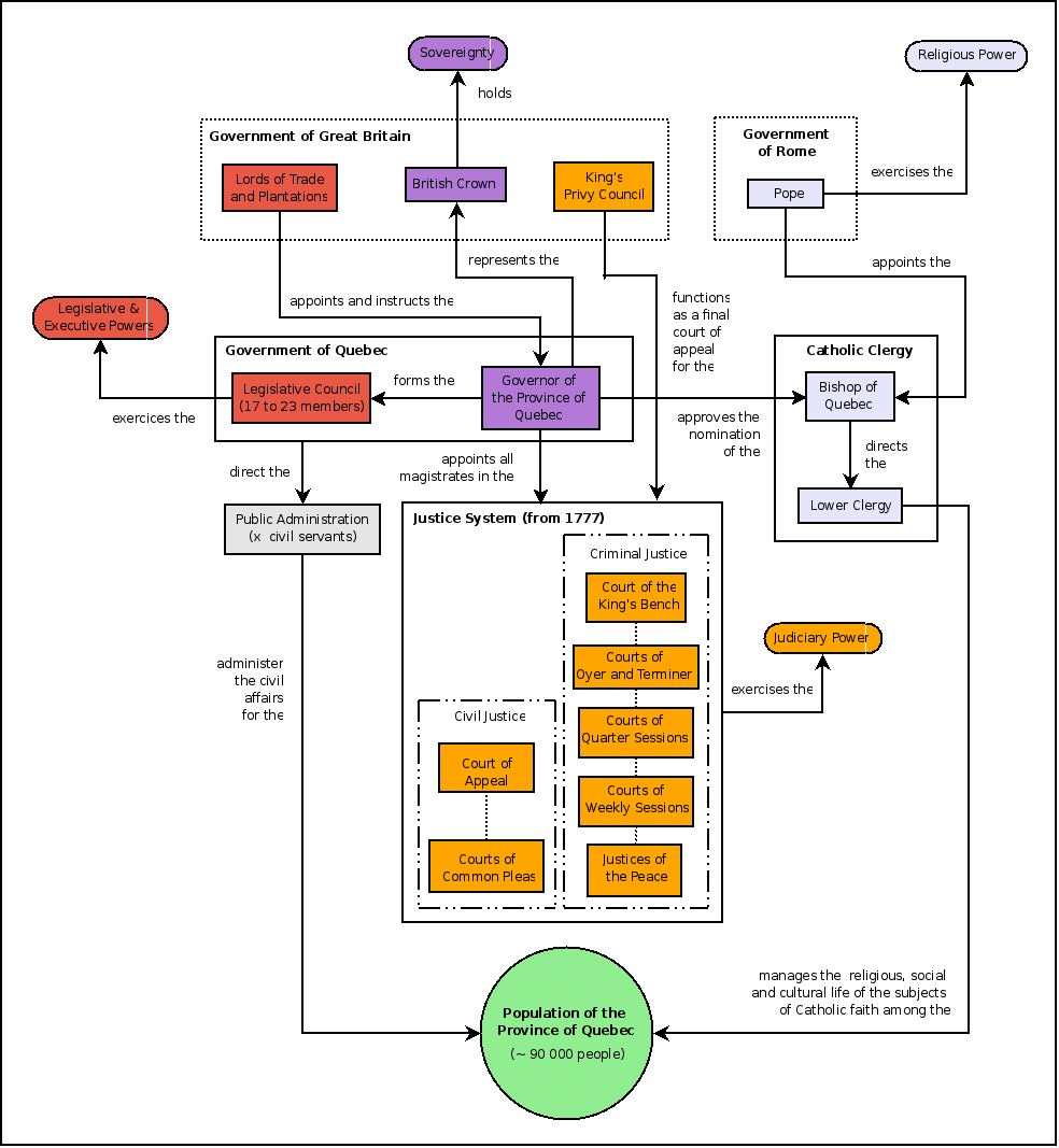
- 정부 구조: 국왕이 임명한 총독이 입법 위원회의 지원을 받아 통치하도록 규정되었으나, 선출된 입법 의회는 존재하지 않았다.
- 프랑스 법률 및 관습 존중: 재산 및 민사 문제에 대해서는 이전 캐나다 법(프랑스식 관습법)을 적용하고, 공법, 형법, 유언의 자유 문제에는 영국법을 적용하도록 규정했다.
- 토지 이용: 뉴 프랑스의 봉건 영주제가 토지 분배 및 관리 수단으로 복원되었다.
3. 1. 영토 확장
퀘벡법으로 퀘벡의 영토는 서쪽으로 확장되어 오하이오 강 북쪽과 미시시피 강 동쪽 지역을 포함하게 되었다. 이는 퀘벡의 면적을 원래 크기의 약 3배로 늘린 것이다. 확장된 영토에는 현재의 온타리오, 일리노이, 인디애나, 미시간, 오하이오, 위스콘신 남부, 미네소타 일부가 포함되었다.3. 2. 종교의 자유 보장
퀘벡법은 공직자들이 가톨릭 신앙을 실천하는 것을 허용했는데, 수장령(Oath of Supremacy)에 따라 엘리자베스 1세와 그 후계자에게 맹세했던 서약을 개신교 신앙에 대한 언급을 없앤 조지 3세에게 맹세하는 것으로 대체했다.[1] 이는 캐나다인들이 공식적으로 신앙을 포기하지 않고도 처음으로 주 정부의 업무에 법적으로 참여할 수 있게 한 것이었다. 또한 이전 행정 규칙에 따라 중단되었던 십일조 징수도 재개되었다.[1]이러한 종교적 자유 보장은 당시 영국 본토와 13개 식민지의 개신교도들에게는 충격적인 조치로 받아들여졌다. 미국의 정착민들은 퀘벡 법의 조항에 따라 오하이오 거주자들이 자유롭게 가톨릭 신앙을 할 수 있게 된 것에 반발했다.
3. 3. 프랑스 법률 및 관습 존중
퀘벡법은 사법 분야에서 1763년 이후 폐지되었던 프랑스식 관습법을 회복하여, 재산 및 민사 문제에 적용했다. 토지 제도에서는 프랑스식 장원 제도를 부활시켰다.[7][1] 다만, 공법, 형법, 유언의 자유 문제에는 영국법이 계속 적용되었다.3. 4. 통치 구조
퀘벡 법은 주 정부의 구조를 정의했다. 국왕이 총독을 임명하고, 총독은 입법 위원회의 지원을 받아 통치하도록 규정되었다.[1] 선출된 입법 의회는 없었다.[1] 이는 영국 식민지 시기부터 프랑스계 캐나다인들이 식민지 정부 업무에 참여할 수 있게 되었음을 의미하지만, 선거로 선출된 의회가 없다는 점에서 한계가 있었다. 행정 구역은 지정된 총독과 입법 위원회에 의해 통치되었다.[1]
4. 영향
퀘벡법은 퀘벡 지역과 13개 식민지뿐만 아니라 캐나다와 미국의 역사 전체에 걸쳐 광범위한 영향을 미쳤다.
7년 전쟁에서 승리한 영국은 프랑스계 캐나다인들이 반란을 일으킬 것을 우려했다. 프랑스계 캐나다인들은 퀘벡 식민지 인구의 대다수(99% 이상)를 차지하고 있었고, 영국인 이민은 성공하지 못했기 때문이다. 약 7만 명에 달하는 프랑스계 캐나다인들의 충성을 확보하기 위해 퀘벡 법이 제정되었다.[1]
퀘벡 법은 캐나다인의 충성을 영국에 보장하는 데 큰 역할을 했지만, 13개 식민지의 정착민들에게는 "참을 수 없는 법" 중 하나로 여겨져 미국 독립 혁명을 일으키는 원인이 되었다.[1]
13개 식민지의 정착민들은 퀘벡 법의 조항, 특히 오하이오 거주자들이 자유롭게 가톨릭을 신앙할 수 있게 된 점과 오하이오 강 지역이 퀘벡에 귀속되어 자신들에게 특권이 인정되지 않는다는 조항에 분노했다. 조지 워싱턴이나 대니얼 분과 같은 미국 독립 혁명의 지도자들은 영국과의 조약에 얽매이지 않는 정부를 수립함으로써 이익을 얻고자 했다.[1]
퀘벡 법은 캐나다 다문화주의 전통의 기원으로 평가받는다. 퀘벡 법을 통해 프랑스계 캐나다인들은 자신들의 언어, 문화, 종교를 유지하며 영국 통치 하에서도 정체성을 지킬 수 있었다. 이 법은 미국 독립 혁명을 촉발한 요인 중 하나로, 미국 건국 과정에 간접적인 영향을 미쳤다. 또한 종교의 자유를 명시적으로 보장함으로써, 이후 미국 헌법 수정조항 제1조에 영향을 주었다.[1]
4. 1. 퀘벡 지역에 미친 영향
퀘벡법으로 퀘벡은 미시시피 강 상류와 오하이오 강 방면, 즉 서쪽으로 확대되어 원래 크기의 약 3배가 되었다.[10]정치적으로는 가톨릭교도가 공직에 참여할 수 있게 되었지만, 선거로 선출된 입법부는 존재하지 않았다. 행정 구역은 지정된 주지사와 입법 심의회에 의해 통치되었다.[10]
법률적으로는 전통적인 프랑스 사법 제도가 회복되었다.[10]
종교적으로는 십일조 징수가 허용되었고, 추방되었던 예수회 선교사들이 퀘벡으로 돌아올 수 있게 되었다.[10]
토지 이용에 있어서는, 군 · 구제보다 오히려 장원 제도가 부활했다.[10]
퀘벡 법은 1763년 이후 폐지되었던 프랑스식 사법 관습을 회복하고, 공공 기관 직원의 가톨릭 신앙을 허용했다. 이는 "국왕 지상 서약"의 대상이 엘리자베스 1세와 그 후계자에서 개신교 신앙에 대한 언급을 하지 않는 조지 3세로 바뀐 것을 의미한다. 그 결과, 프랑스계 캐나다인은 식민지 정부 업무에 참여할 수 있었지만, 선출된 입법부는 없었다.[10]
그러나 퀘벡 법의 본래 목적은 실패했다. 1775년 영국 식민지 정부의 내부 통신에 따르면, 총독 가이 칼턴은 캐나다인들이 퀘벡 법에 만족한다고 믿었지만, 젠트리(귀족)들은 프랑스 정부 아래에서 해본 적 없는 민병대 지휘를 좋아하지 않았고, 1764년에 해산된 캐나다 연대에 대한 보상이 없어 불만을 품고 있었다. 또한 농민들은 문민 권력 도입 이후 해방된 것과 같아 복종과 훈련의 습관으로 되돌리기 어려웠다.[10]
렉싱턴 콩코드 전투와 타이컨더로가 요새 점령 이후, 칼튼은 식민 장관 다트머스에게 귀족들은 열의를 보였지만, 백성들에게 영향을 미치지 못했고, 캐나다 농민들은 소극적인 모습을 보였다고 보고했다.[11]
대법원장 윌리엄 헤이는 퀘벡 법이 캐나다인들의 불만과 반감의 대상이 되었다고 보고하며, 칼튼 장군이 봉건 영주와 성직자의 영향력을 잘못 측정했다고 지적했다.[12]
부총독 크라마헤는 침공 소식에 사람들을 결집하는 데 실패했고, 캐나다 농민들이 무기를 들기를 꺼려했다고 보고했다.[13]
4. 2. 13개 식민지에 미친 영향
미국 이주민들은 퀘벡법을 '참을 수 없는 법' 중 하나로 간주하고 미국 독립 혁명을 야기한 요인 중 하나로 여겼다.[17]미국 정착민들은 퀘벡 법 조항에 영향을 받았다. 오하이오 거주자가 자유롭게 가톨릭을 믿을 수 있게 된 것이 그 예시이다. 버지니아를 비롯한 다른 식민지에서 온 이주자들은 이미 퀘벡 법의 영향권 안에 있었다. 조지 워싱턴과 대니얼 분 등 미국 독립 혁명의 지도자들은 토지 투기꾼으로서, 1763년 선언 등의 협약에서 인정된 인디언 등과 함께 영국 조약, 법률 등에 얽매이지 않는 정부를 수립하여 이익을 얻고자 하였다.
미국인들은 가톨릭 신앙을 장려하고 자유와 권리를 주는 퀘벡 법 조항을 비난했다. 특히 뉴욕, 펜실베이니아, 버지니아 식민지 정부는 오하이오 강 지역이 퀘벡에 귀속되고, 자신들의 사용 권한을 인정할 수 없다는 조항에 분노했다.[15] 그 결과 조지 렉스 항의 깃발이 뉴욕에서 만들어졌다.[16]

퀘벡법은 일부 미국인들을 분노하게 했다. 같은 의회 회기에서 통과된 4개의 징벌적 법안(영국에서는 ''강압 법안''이라고 불림)과 함께, 애국자들은 이를 견딜 수 없는 법 중 하나로 칭했으며, 미국 독립 혁명의 도래에 기여했다.
랭스턴(2005)은 뉴잉글랜드의 언론 반응을 살펴보았다. 일부 식민지 편집자들은 캐나다의 통치를 어떻게 재구성하는지에 대한 자신들의 견해를 설명하면서, 그들이 생각하기에 이것이 영국 왕실에 의한 직접 통치를 확립하고 영국의 법적 효력을 형사 사법으로 제한하는 것이라고 설명했다. ''매사추세츠 스파이''의 이사야 토마스는 ''매사추세츠 스파이''에서 ''퀘벡법''과 ''차 법'' 및 강압 법안과 같이 미국인의 자유를 제한하는 법률 사이의 연관성을 그렸다. 편집자들은 사설을 쓰고 대서양 양쪽에서 온 반대 편지를 재인쇄함으로써 여론을 형성했다.
13개 식민지에서 퀘벡법의 주요 의의는 애국자들을 분노하게 하고, 왕실을 지지하는 왕당파를 실망시켜 미국 독립 혁명으로 이어진 대결을 가속화하는 데 기여했다는 것이다.[17] 이 법안은 반역자들의 27개 식민지 불만 사항 중 하나로 독립 선언서에 기재되었다.[18]
제1차 대륙 회의는 의회에 탄원서를 제출하여 견딜 수 없는 법안을 폐지할 것을 요청했지만, 의회는 이를 거부했다. 대신, 1775년 2월 의회는 분노한 식민지 주민들의 호감을 얻기 위해 화해 결의안을 통과시켰다. 이 법안이 통과되었다는 소식이 식민지에 전달되기 전에 전쟁이 발발했기 때문에, 이는 너무 늦었다.[19] 대륙 회의는 결국 이 제안을 받았지만, 최종적으로 이를 거부했다.
4. 3. 캐나다와 미국의 역사에 미친 영향
퀘벡 법은 캐나다 다문화주의 전통의 기원으로 평가받는다. 퀘벡 법을 통해 프랑스계 캐나다인들은 자신들의 언어, 문화, 종교를 유지하며 영국 통치 하에서도 정체성을 지킬 수 있었다. 이 법은 미국 독립 혁명을 촉발한 요인 중 하나로, 미국 건국 과정에 간접적인 영향을 미쳤다. 또한 종교의 자유를 명시적으로 보장함으로써, 이후 미국 헌법 수정조항 제1조에 영향을 주었다.[1]7년 전쟁에서 승리한 영국은 프랑스계 캐나다인들이 반란을 일으킬 것을 우려했다. 프랑스계 캐나다인들은 퀘벡 식민지 인구의 대다수(99% 이상)를 차지하고 있었고, 영국인 이민은 성공하지 못했기 때문이다. 약 7만 명에 달하는 프랑스계 캐나다인들의 충성을 확보하기 위해 영국은 퀘벡 법을 제정했다.[1]
퀘벡 법은 캐나다인의 충성을 영국에 보장하는 데 큰 역할을 했지만, 미국의 정착민들에게는 "참을 수 없는 법" 중 하나로 여겨져 미국 독립 혁명을 일으키는 원인이 되었다.[1]
미국 정착민들은 퀘벡 법의 조항, 특히 오하이오 거주자들이 자유롭게 가톨릭을 신앙할 수 있게 된 점과 오하이오 강 지역이 퀘벡에 귀속되어 자신들에게 특권이 인정되지 않는다는 조항에 분노했다. 조지 워싱턴이나 대니얼 분과 같은 미국 독립 혁명의 지도자들은 영국과의 조약에 얽매이지 않는 정부를 수립함으로써 이익을 얻고자 했다.[1]
5. 평가 및 현대적 의의
퀘벡 법은 18세기 후반, 복잡한 정치적, 종교적 상황 속에서 제정된 법률로, 다양한 역사적 평가를 받는다. 7년 전쟁 이후 영국은 프랑스계 캐나다인의 충성을 확보하기 위해 이 법을 제정했다.
퀘벡 법은 프랑스계 캐나다인에게 종교적 자유와 프랑스식 관습법을 허용하여 그들의 문화를 존중하는 모습을 보였다. 이는 가톨릭 신자가 공직에 참여할 수 있게 하고, 십일조 징수를 허용하며, 예수회 선교사들의 귀환을 허용하는 등 종교적인 측면에서 큰 변화를 가져왔다. 또한, 퀘벡의 영토를 확장하고 장원제를 부활시켜 프랑스계 캐나다인의 전통적인 생활 방식을 유지하도록 했다.
그러나 퀘벡 법은 선거로 선출되는 입법부를 구성하지 않아, 지정된 지사와 입법 심의회가 행정 구역을 지배하도록 하였다. 이는 프랑스계 캐나다인의 정치적 참여를 제한하는 요소였다.
퀘벡 법은 캐나다인의 충성을 확보하는 데는 기여했지만, 미국 독립 혁명을 야기하는 원인 중 하나로 작용하기도 했다는 점에서 복합적인 영향을 끼쳤다고 볼 수 있다.
5. 1. 부정적 평가
퀘벡 법은 캐나다인의 충성을 영국에 보장하는 데 큰 역할을 했지만, 예상치 못한 결과를 낳았다. 미국의 정착민들에게는 "참을 수 없는 법" 중 하나로 여겨져 미국 독립 혁명을 일으키는 원인이 되었다.[1]미국 정착민들은 퀘벡 법의 조항에 불만을 가졌다. 오하이오 거주자들이 가톨릭을 자유롭게 믿을 수 있게 된 점, 버지니아 등 다른 식민지에서 온 이주민들이 이미 그 영향권 안에 있었다는 점 등이 문제였다. 토지 개발 기업들은 원주민을 추방하고 토지를 이용하려 했고, 조지 워싱턴, 대니얼 분과 같은 미국 독립 혁명의 지도자들은 1763년 선언 등 영국과의 조약에 얽매이지 않는 정부를 세워 이익을 얻으려 했다.[1]
특히 뉴욕, 펜실베이니아, 버지니아 식민지 정부는 오하이오 강 지역이 퀘벡에 귀속되고 자신들에게는 어떠한 특권도 인정되지 않는다는 조항에 분노했다.[1]
참조
[1]
서적
The Quebec Act 1774
https://archive.org/[...]
Gazette Printing Company
[2]
서적
Journeys: A History of Canada
[3]
서적
Religion and the Continental Congress, 1774–1789: Contributions to Original Intent
https://books.google[...]
Oxford University Press
[4]
서적
A History of Appalachia
https://books.google[...]
University Press of Kentucky
[5]
서적
A Short History of the Expansion of the British Empire, 1500-1920
https://books.google[...]
Cambridge University Press
[6]
웹사이트
Quebec Act, 1774
https://www.solon.or[...]
[7]
서적
History & Citizenship Education
Beaconsfield
[8]
문서
Short Titles Act, 1896
[9]
웹사이트
Quebec Act, 1774
https://primarydocum[...]
[10]
문서
[11]
문서
[12]
문서
[13]
문서
[14]
간행물
Anti-Popery in Colonial Pennsylvania
1981-07
[15]
서적
The American Revolution
Random House
[16]
서적
Catholics and the American Revolution: A Study in Religious Climate
Loyola University Press
[17]
서적
Origins of the American Revolution
[18]
서적
The Civil War of 1812: American Citizens, British Subjects, Irish Rebels, and Indian Allies
https://books.google[...]
Alfred A. Knopf
[19]
서적
A history of the American Revolution
https://archive.org/[...]
Knopf
[20]
백과사전
Quebec Act of 1774
https://www.mtsu.edu[...]
Middle Tennessee State University
2021-12-14
본 사이트는 AI가 위키백과와 뉴스 기사,정부 간행물,학술 논문등을 바탕으로 정보를 가공하여 제공하는 백과사전형 서비스입니다.
모든 문서는 AI에 의해 자동 생성되며, CC BY-SA 4.0 라이선스에 따라 이용할 수 있습니다.
하지만, 위키백과나 뉴스 기사 자체에 오류, 부정확한 정보, 또는 가짜 뉴스가 포함될 수 있으며, AI는 이러한 내용을 완벽하게 걸러내지 못할 수 있습니다.
따라서 제공되는 정보에 일부 오류나 편향이 있을 수 있으므로, 중요한 정보는 반드시 다른 출처를 통해 교차 검증하시기 바랍니다.
문의하기 : help@durumis.com
